近日,食品与生物工程学院联合中国农业科学院油料作物研究所在食品领域TOP期刊《Food Chemistry: X》(IF: 6.5)上发表了题为“Comprehensive analysis of phenolic profile, their antioxidant activities, and physicochemical characteristics of rapeseed oil under various microwave and storage conditions”的研究性论文。bw必威西汉姆联官方网站食品与生物工程学院张瑶和向知贤为本文的共同第一作者,中国农业科学院油料作物研究所油料品质化学与加工利用创新团队魏芳研究员和bw必威西汉姆联官方网站食品与生物工程学院粮食、油脂与植物蛋白团队袁永俊教授为本文的通讯作者。

创新点
1. Phenolic profile of rapeseed oil (RO) was detected by targeted metabolomics.
2. Microwave pretreatment had more effects on phenolics than storage.
3. Sinapic acid emerged as a key marker distinguishing microwave-pretreated ROs.
4. Antioxidant capacity and redness of RO were positively correlated with phenolics
研究背景
菜籽油作为我国居民膳食中的重要食用油,其消费量位居国内前列,全球产量仅次于棕榈油和大豆油,位列世界第三。菜籽油主要来源于十字花科芸薹属植物油菜的种子,通过传统热炒压榨工艺制得,不仅保留了油菜籽丰富的营养成分,还具有独特的风味特征。在中国南方,特别是四川、湖南、湖北、云南和贵州等省份,菜籽油因其独特的风味而广受消费者喜爱。从营养学角度来看,菜籽油最显著的特点是富含不饱和脂肪酸,其中油酸(C18:1)含量高达50%-70%,亚油酸(C18:2)占15%-30%,亚麻酸(C18:3)占5%-14%。其理想的脂肪酸组成,特别是亚油酸与亚麻酸保持约2:1的平衡比例,使其具有优异的消化吸收特性,生物利用率接近99%。除脂肪酸外,菜籽油中还含有多种具有生理活性的微量营养成分,包括酚类化合物、生育酚、角鲨烯、植物甾醇和类胡萝卜素等。研究表明,菜籽油中的酚类化合物具有多种生物活性,包括抗氧化、抗炎、提高血浆抗氧化能力、降低氧化低密度脂蛋白水平以及心血管保护作用。此外,部分研究还表明其可能具有抗癌和抗菌等生理功能。这些发现为菜籽油在功能性食品领域的应用提供了重要的科学依据。
研究内容
本研究采用基于液相色谱-串联质谱(LC-MS/MS)的靶向代谢组学技术,建立了菜籽油中酚类化合物的准确定性定量分析方法。该方法基于LC-MS/MS技术的高选择性、高灵敏度和准确定量能力,成功建立并验证了可同时定性定量检测24种酚类化合物的分析方法。通过方法学验证表明,该方法具有良好的线性关系(R²>0.99)、灵敏度(LOD为0.01-2.87 μg/kg,LOQ为0.05-9.56 μg/kg)和精密度(日内RSD为0.64-15.99%,日间RSD为1.30-19.34%),能够满足菜籽油中痕量酚类化合物的检测要求。通过该方法共鉴定和定量了菜籽油中的24种酚类化合物,包括11种游离黄酮、5种游离酚酸、3种共轭酚酸、2种游离酚醛、1种游离酚醇、1种共轭黄酮和1种芪类化合物。通过代谢组学分析方法,本研究系统分析了不同微波预处理条件(微波功率70-700W)和储存时间(0-25天)对菜籽油酚类组成的影响。同时,结合化学计量学分析,考察了菜籽油在加工和储存过程中抗氧化能力(DPPH、ABTS和FRAP)、色泽参数(L*、a*、b*)、总酚含量、氧化指标(酸价、过氧化值、碘值、丙二醛含量)以及脂肪酸组成的变化规律。通过多元统计分析揭示了酚类成分与上述品质指标之间的相关性,建立了酚类代谢谱与油脂品质的关联模型,为阐明加工和储存条件对菜籽油品质的影响机制提供了科学依据。

Fig. 1. A: Types and numbers of phenolic compounds detected in RO. B: Contents of different phenolic compounds in RO. Results were expressed as mean values of three repetitions, and different letters in bar chart represent significant differences (p <0.05).
为了系统阐明微波功率和储存时间对菜籽油酚类代谢谱的影响,我们进行了层次聚类分析,并将结果可视化为热图(图2A)。根据响应模式,该分析揭示了三种不同的酚类化合物簇。簇I主要与700 W微波预处理的样品有关,含有包括二氢白藜芦醇、没食子酸和黄芩素在内的化合物。以新鲜油样为特征的簇II富含芹菜素、香叶木素和羟基酪醇。第三组主要由560-700 W处理的样品组成,其特征是槲皮素、芥子酸、芥子碱和芥子酸甲酯。热图分析表明,微波功率对菜籽油酚类代谢谱的影响大于储存时间。如图2B所示,随着微波功率的增加,菜籽油的总酚含量显著增加(p<0.05),这可能是由于微波诱导结合态酚降解,随后游离态酚释放到油基质中。特定的酚类物质,如芥子碱、芥子酸甲酯、松柏醛和槲皮素,与微波功率呈强正相关,而芹菜素呈负相关。相比之下,黄芩素、香叶木素和木犀草素等化合物与微波功率没有显著相关性(p>0.05),表明酚类化合物在微波处理下的稳定性存在差异。

Fig. 2. A: Hierarchical clustering heatmap analysis of phenolic compounds in RO under various microwave power and storage time. B: Effects of microwave power on the total phenol content of RO. C: Effects of storage time on the total phenol content of RO. Results in bar charts were expressed as mean values of three rep etitions, and different letters on bars represent significant differences (p < 0.05).
储存时间也会影响菜籽油的酚类化合物水平,不同化合物之间观察到明显的降解。值得注意的是,芥子碱、芥子酸、槲皮素和绿原酸在储存过程中表现出逐渐下降的趋势,这可能是由于它们参与了抗氧化过程和氧化降解。这一趋势与之前的研究一致。相比之下,二氢白藜芦醇的浓度随着储存时间的延长而增加,这可能是由于白藜芦醇代谢造成的。有趣的是,香草醛和柚皮素等化合物在较低微波功率(70-350 W)下与储存时间呈正相关,但在较高功率(560-700 W)下呈负相关。此外,黄芩素、没食子酸和黄芪等酚类化合物与微波功率或储存时间均无显著相关性。经过700 W微波预处理后,菜籽油的总酚含量比未处理组增加了7倍以上。随着储存时间的延长,菜籽油的总酚含量逐渐降低(图2C)。在加速氧化25天后,0、350和700 W微波预处理的菜籽油的总酚含量分别降低了79.58%、71.96%和27.46%。可以看出,700 W微波预处理的菜籽油中的总酚含量最高,随着储存时间的延长,酚的损失最小。

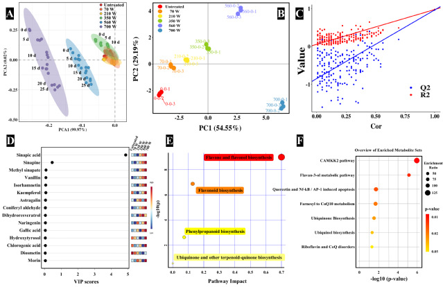
Fig. 3. A: PCA score plot of phenolic compounds in RO under various microwave power and storage time. B: PLS-DA score plot of phenolic compounds in RO under various microwave powers. C: Permutation test plot. D: VIP score plot of phenolic compounds in RO under various microwave powers. E: Metabolic pathway analysis of phenolic compounds in RO samples. F: Pathway enrichment analysis of phenolic compounds in RO samples.

Fig. 4. Changes in physicochemical characteristics of RO under various microwave power and storage time. A-C represent changes in the radical scavenging ac tivities of DPPH , and FRAP, respectively. D F represent changes in lightness (L*), redness (a*), and yellowness (b*) of RO, respectively. G: Effects of microwave power on the oil yield of RO. H: Effects of microwave power and storage time on TPC of RO. Results were expressed as mean values of three repetitions, and different letters in bar chart represent significant differences (p < 0.05). I-L represent changes in the AV, PV, IV, and MDA content of RO, respectively.

Fig. 5. Correlation network diagram between phenolic compounds and physicochemical properties of RO. The red diamonds, purple hexagons, orange squares, and blue circles represent the color, antioxidant activities, oxidation indicators, and phenolic compounds of RO, respectively. Lines connected these variables, with red lines indicating positive correlations and green lines indicating negative correlations. The line thickness is proportional to the correlation strength, where thicker lines represent stronger associations.
相关性分析(图5)表明,菜籽油中的关键酚类化合物之间存在很强的正相关关系(p<0.01),包括芥子碱、芥子酸、芥子酸甲酯、松柏醛、香草醛、异鼠李素、紫云英苷和山奈酚。值得注意的是,颜色参数与酚类含量表现出明显的相关性:菜籽油的亮度和黄度与大多数酚类化合物呈显著负相关(r<0.7),如槲皮素、橙皮素、木犀草素、桑色素、绿原酸和羟基酪醇。相比之下,红度与总酚含量、抗氧化能力和大多数酚类化合物呈强正相关(r>0.8),包括芥子碱、芥子酸甲酯、芥子酸、异鼠李素、紫云英苷、山奈酚、香草醛和松柏醛。这些发现表明,菜籽油中较高的酚含量与更深的红度和增强的抗氧化活性有关。相反,随着氧化的进行,酚类化合物会发生降解,导致红度值减小,亮度和黄度增加,抗氧化能力降低。总的来说,这些发现强调了菜籽油的视觉特征、植物化学成分和功能特性之间的复杂相互作用,为质量评估和加工优化提供了宝贵的见解。相关性分析显示,通过抗氧化能力测定,菜籽油提取物的抗氧化能力与多种酚类化合物之间存在很强的正相关关系(r>0.9),包括芥子酸、芥子酸甲酯、芥子碱、香草醛、异鼠李素、松柏醛、山奈酚、紫云英苷和柚皮素。这些结果表明,这些酚类化合物对菜籽油的抗氧化潜力做出了重大贡献,这与之前许多研究报告的酚类含量与抗氧化活性之间存在类似的正相关关系相一致。
结论
本研究开发并验证了一种高精度的靶向代谢组学方法,通过该方法在菜籽油中鉴定和定量了24种酚类化合物。化学计量学分析表明,微波功率对菜籽油中酚类代谢谱的影响比储存时间更大。具体而言,较高的微波功率和较短的储存时间与较高的酚含量有关。700 W微波预处理的菜籽油中总酚含量最高,随着储存时间的延长,酚的损失最小。芥子酸被认为是区分不同微波功率处理的菜籽油样品的关键标记物。此外,黄酮和黄酮醇生物合成、黄酮生物合成和苯丙烷类生物合成途径与菜籽油中的酚类化合物显著相关(p<0.01)。通过系统研究不同微波预处理和储存时间后菜籽油的抗氧化能力、颜色、总酚含量、氧化程度和脂肪酸组成的变化。结果发现,微波功率越高,菜籽油样品的抗氧化能力、红度、总酚含量和酸价越高,亮度、黄度、过氧化值和丙二醛含量越低。储存时间越长,酸价、过氧化值和丙二醛含量越高,碘价和总酚含量越低。相关性分析显示,酚类物质与菜籽油的抗氧化活性、颜色和氧化程度之间存在很强的相关性。具体来说,菜籽油的亮度和黄度与大多数酚类化合物呈显著负相关,而红度与总酚含量、抗氧化能力和大多数酚类化合物呈显著正相关。总体而言,这些发现加深了我们对菜籽油酚类组成、抗氧化活性、颜色和氧化稳定性之间复杂关系的理解,为影响菜籽油质量和稳定性的因素提供了有价值的见解。未来的研究将系统探究酚类化合物特征与菜籽油关键质量参数之间的直接联系,包括抗氧化能力、营养价值和氧化稳定性。

川公网安备 51010602000503号